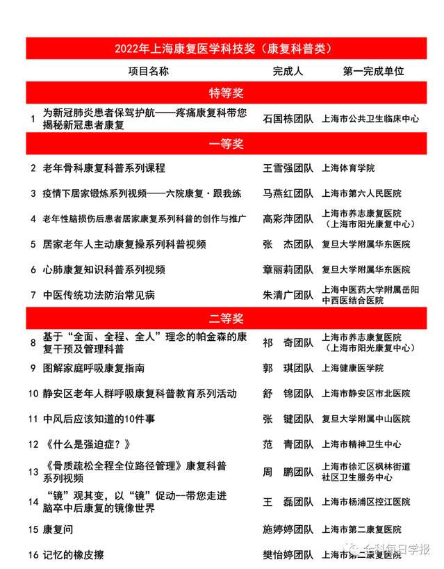
近日,全科每日学报公布了2022年上海康复医学科技奖(康复科普类)获奖项目,郭琪院长带领团队获得2022年上海康复医学科技奖(康复科普类)二等奖。


近年来,康复学院高度重视健康教育和健康科普工作,把普及健康知识、科学知识作为我院义不容辞的社会责任。未来,康复学院将深入贯彻健康中国战略,积极探索,不断实践,更加扎实、有效地做好康复科普工作。
近日,全科每日学报公布了2022年上海康复医学科技奖(康复科普类)获奖项目,郭琪院长带领团队获得2022年上海康复医学科技奖(康复科普类)二等奖。


近年来,康复学院高度重视健康教育和健康科普工作,把普及健康知识、科学知识作为我院义不容辞的社会责任。未来,康复学院将深入贯彻健康中国战略,积极探索,不断实践,更加扎实、有效地做好康复科普工作。
地址:上海市浦东新区天雄路257号邮政编码:201318邮箱:kangfuxueyuan@sumhs.edu.cn